AI-Powered Travel Planning and
Personalized itinerary
TravelTale






AI Trip Planner is a smart travel tool that builds personalized itineraries based on preferences like budget, destination, timing, and travel companions. It recommends places to visit, stay, and eat, while letting users adjust and download their plans offline.
By sharing how well their trips matched the AI’s suggestions, travelers inspire others, build trust, and turn into active contributors shaping the platform’s future.


PROJECT OVERVIEW
Business Goals
Helping users to travel more efficiently and modifying their itineraries as needed.
Providing personalized suggestions based on what users like, including favorite activities, destinations, and travel style.
Giving real-time traffic information and suggesting the best ways to commute to save time, with the option to change transportation methods and adjust travel time based on real time with google map.
Allow users to download their itinerary for offline use.
Challenges
Many users prefer to rely on other people’s recommendations over AI-generated plans, so we needed to gain their trust.
Planning trips can be time-consuming, and users may become overwhelmed with excessive information. We must design the platform to help them overcome this challenge using AI.
Choosing the best commuting method can often be confusing, making efficient planning more difficult.
In our survey result we found out users have challenge to keep track of their expenses during their trips.
My team of 2 ran a double Diamond method based on the Design Thinking Methodology. It was not a linear path, we bounced between stages as the project progressed.




DISCOVER
To understand users and problems, the following steps have been taken.
Surveys
Interviews
Competitive Analysis
Survey
We ran a survey to learn more about our users, their needs, and their challenges. We included people from different ages and backgrounds.


Interview & Affinity Diagram
After the survey, we interviewed 7 participants to gain deeper insights into their pain points, focusing on improving travel scheduling through a powerful AI search engine.


Key Takeaways
BEST TRANSPORT
Travelers want to choose the best way of transportation in order to save their time.HOTEL LOCATION
Choosing the right location saves time and makes trips more enjoyable by staying near attractions, dining, and transport.OFFLINE ACCESS
Offline access keeps you prepared without internet, lowering travel stress.REVIEWS
Reviews help travelers plan better by offering valuable insights for informed choices.
Competitive Analysis
That’s a thorough approach to competitive analysis! By examining platforms like TripAdvisor and Wanderlog, we gained insights into how they utilize AI for trip suggestions, which informed our own recommendation algorithms. We also analyzed Google Maps and Google Trips for route and commute optimization, helping us understand how to streamline travel planning.


Define
Persona
At the define stage, we identified our main challenges and explored solutions. We created persona, a site map, and user flow based on the data collected during the discovery stage.


The insights I gained from surveys and interviews helped shape the persona. Ana’s main goal is to find a trustworthy, personalized travel plan for a short-term local travel experience to save time.
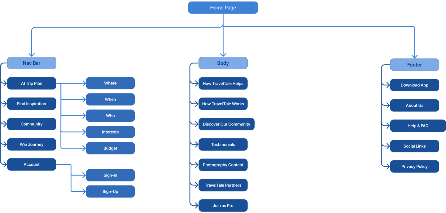
Site Map
We first made the information structure using card sorting. After user testing and looking at competitors, we updated it several times.


User Flow
In the user flow, we aim to show how the user selects a hotel and adds it to their plan to create a personalized itinerary powered by AI.


